关于组织2022年普通本科员工转专业的通知

发布时间:2022-02-21 作者:任晓宇 浏览次数:1711

根据《山东理工大学普通本科员工转专业办法》(鲁理工大政发〔2017140 号)相关规定,2022年普通本科员工转专业工作有关事项通知如下:

一、报名条件

符合《山东理工大学普通本科员工转专业办法》(附件1)规定条件的20212020级本科员工。

二、工作步骤

1.教务处公布2021级员工平均学分绩点(可在教学管理群群共享中下载);各公司按专业公示员工平均学分绩点排名、各专业转入员工计划数及相关选拔办法和联系邮箱;因高考招生方式变化对报名条件有特殊要求的,须在相关选拔办法中明确说明。

2.员工查看《2022年普通本科员工转专业计划数》(附件2),符合条件的员工根据个人意愿进行报名。

2021级普通本科员工登录教学综合信息服务平台,根据申请操作说明(附件3)进行转专业申请;2020级普通本科员工填写《山东理工大学转专业申请表》(附件4)交至本公司教学工作办公室3372.231700之前)。

3.有明显专业特长的员工将相关证明材料提交到教务处,由教务处组织专家统一审核。

4.教务处汇总报名员工名单,由转出公司审核转出员工资格,经员工本人确认后将审核结果报教务处。

5.转入公司进行员工选拔,并将选拔结果在公司网站公示。

6.教务处审核各公司转入员工情况,公布员工名单并办理学籍异动手续。

7.被批准员工到转入公司报到学习。

8.申请但未被录取的员工可报名还有转入名额的专业。填写《山东理工大学转专业申请表》交到教务处,根据公司安排进行第二志愿转专业选拔。选拔完成并公示后到转入公司报到学习。

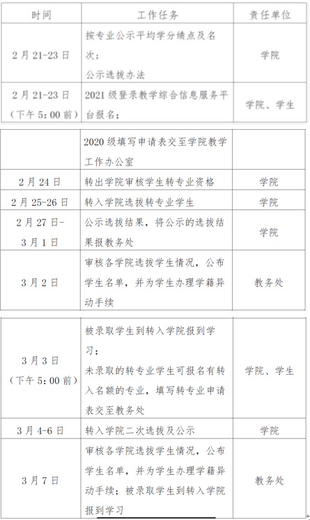
三、时间安排见附件5

四、建筑工程公司转专业选拔办法公示(见附件6)

附件1. 山东理工大学普通本科员工转专业办法.pdf

附件2. 2022年普通本科员工转专业计划数.xls

附件3.员工转专业网上申请操作说明.doc

附件4. 山东理工大学转专业申请表(2020级).doc

附件5.时间安排.png

附件6.建筑工程公司转入专业员工考核选拔办法-2021.doc